Small extracellular vesicles derived from solid tumors inhibit the efficacy of CAR-T cells
Chimeric antigen receptor T-cell ( CAR-T ) therapy has shown significant efficacy in the treatment of hematopoietic tumors. However, their effectiveness in treating solid tumors is unsatisfactory. Understanding the mechanism by which the immunosuppressive microenvironment of solid tumors inhibits CAR-T cell infiltration and function can help us better overcome the limitations of current CAR-T cell therapy for solid tumors. Extracellular vesicles (EVs), such as exosomes , are lipid-coated vesicles released from cells into the extracellular environment. Extracellular vesicles carry bioactive molecules and may influence the pathophysiology of recipient cells. A recent new study "Tumor-Derived Small Extracellular Vesicles Inhibit the Efficacy of CAR T Cells against Solid Tumors" published in the journal "Cancer Research" reveals the interaction between small extracellular vesicles secreted by solid tumors and CAR T cells The role and impact suggest a new mechanism for solid tumors to resist CAR-T cells.

Meso- CAR-T cells targeting mesothelin , constructed a mouse tumor model, and purified small extracellular vesicles from tumor tissue. The authors then analyzed the expression of the proteins using reverse-phase protein array (RPPA), an antibody-based quantitative proteomics technology. The results found that the level of PD-L1 was significantly higher in the Meso- CAR-T cell treatment group. At the same time, RPPA analysis found that proteins related to T cell activation and T cell survival related proteins were significantly down-regulated in CAR-T cells, while proteins related to T cell exhaustion and proteins related to regulatory T cell expression were up-regulated, indicating that Exosomes have inhibitory effects on CAR-T cells. The authors further demonstrated the inhibitory effect of exosomes on CAR-T cell toxicity, proliferation and function.

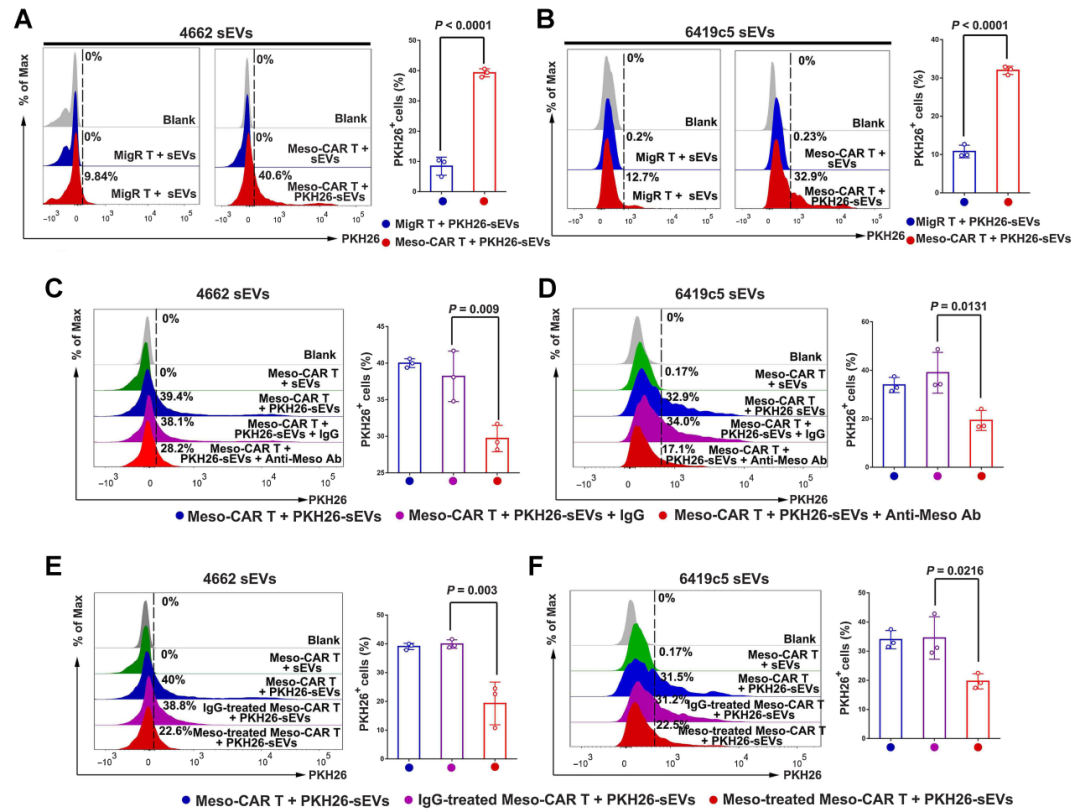
The authors then investigated whether tumor antigens were involved in the association of tumor-derived exosomes with CAR-T cells. The results showed that the binding level of tumor-derived exosomes to Meso- CAR-T cells was significantly higher than that of the control, and pretreatment of exosomes with anti-mesothelin antibodies could significantly inhibit their binding. These data suggest that the antigens on exosomes interact with their matching CARs, which enables preferential binding of exosomes to CAR-T cells. The inhibitory effect of mesothelin exosomes on Meso- CAR-T cells was significantly stronger, and anti-mesothelin antibodies significantly weakened the inhibitory effect of exosomes on tumor killing, proliferation and function. Overall, CAR-T targeting antigen-mediated interactions enhance the inhibitory effect of exosomes on CAR-T cells in solid tumors . In vivo experiments also show that mesothelin is the key to tumor exosome -mediated inhibition of Meso -CAR-T cells in vivo.

The chemical inhibitor GW4869 was used as exosome inhibitors in vitro and in vivo.Therefore, the authors combined Meso- CAR-T cells with GW4869 and found that it had the strongest inhibitory effect on tumor growth and significantly prolonged the survival of mice. At the same time, it significantly increased the number of Meso- CAR-T cells in tumors. infiltration in and enhances its activation. The anti-tumor function of endogenous CD8-positive T cells contributes to CAR-T cell therapy. In this study, flow cytometry analysis showed that GW4869 increased the infiltration of endogenous CD8-positive T cells into the tumor site. Compared with Meso- CAR-T or GW4869 alone,, the combination of Meso- CAR-T and GW4869 increased the expression of IFN-γ in CD8-positive T cells and also led to the activation of endogenous CD8-positive T cells in the spleen and lymph nodes. Taken together, these results indicate that the combined use of Meso- CAR-T and exosome inhibitors can improve CAR-T cell efficacy and the anti-tumor activity of endogenous CD8-positive T cells.

These findings suggest a new mechanism by which solid tumors resist CAR-T cells and implicate tumor exosomes as potential therapeutic targets for CAR-T cell therapy. Targeting exosome secretion may provide a new strategy for improving CAR-T cell therapy for solid tumors . Further study of the molecular composition of exosomes and their relationship with CAR-T cells will provide a better understanding of the function of CAR-T cells in solid tumors and guide the development of new strategies to reshape the tumor microenvironment and anti-tumor immunity, thereby effectively treating cancer patients.
Disclaimer: Shenzhen Cell Valley is committed to the research of cell and gene therapy, in order to promote emerging technologies and let more people know about the new development of biomedicine. The content of this article is only used for information exchange. This platform is neutral on the content, statements and opinions of the article, and does not represent the position and views of Shenzhen Cell Valley. The relevant information of this article shall not be used for diagnosis or treatment, can not substitute for professional medical opinion, the company website will not bear any responsibility. The final interpretation of the above statement belongs to the company website, this statement will apply to all the time shared articles, thank you for your cooperation! Copyright: The copyright of the article belongs to Shenzhen Cell Valley, and individuals are welcome to forward it to the circle of friends. Media or institutions, who will reprint it to other platforms in any form without authorization, will be regarded as infringement. If you need to reprint, please contact the email address: contact@rodael.com

Meso- CAR-T cells targeting mesothelin , constructed a mouse tumor model, and purified small extracellular vesicles from tumor tissue. The authors then analyzed the expression of the proteins using reverse-phase protein array (RPPA), an antibody-based quantitative proteomics technology. The results found that the level of PD-L1 was significantly higher in the Meso- CAR-T cell treatment group. At the same time, RPPA analysis found that proteins related to T cell activation and T cell survival related proteins were significantly down-regulated in CAR-T cells, while proteins related to T cell exhaustion and proteins related to regulatory T cell expression were up-regulated, indicating that Exosomes have inhibitory effects on CAR-T cells. The authors further demonstrated the inhibitory effect of exosomes on CAR-T cell toxicity, proliferation and function.

The authors then investigated whether tumor antigens were involved in the association of tumor-derived exosomes with CAR-T cells. The results showed that the binding level of tumor-derived exosomes to Meso- CAR-T cells was significantly higher than that of the control, and pretreatment of exosomes with anti-mesothelin antibodies could significantly inhibit their binding. These data suggest that the antigens on exosomes interact with their matching CARs, which enables preferential binding of exosomes to CAR-T cells. The inhibitory effect of mesothelin exosomes on Meso- CAR-T cells was significantly stronger, and anti-mesothelin antibodies significantly weakened the inhibitory effect of exosomes on tumor killing, proliferation and function. Overall, CAR-T targeting antigen-mediated interactions enhance the inhibitory effect of exosomes on CAR-T cells in solid tumors . In vivo experiments also show that mesothelin is the key to tumor exosome -mediated inhibition of Meso -CAR-T cells in vivo.

The chemical inhibitor GW4869 was used as exosome inhibitors in vitro and in vivo.Therefore, the authors combined Meso- CAR-T cells with GW4869 and found that it had the strongest inhibitory effect on tumor growth and significantly prolonged the survival of mice. At the same time, it significantly increased the number of Meso- CAR-T cells in tumors. infiltration in and enhances its activation. The anti-tumor function of endogenous CD8-positive T cells contributes to CAR-T cell therapy. In this study, flow cytometry analysis showed that GW4869 increased the infiltration of endogenous CD8-positive T cells into the tumor site. Compared with Meso- CAR-T or GW4869 alone,, the combination of Meso- CAR-T and GW4869 increased the expression of IFN-γ in CD8-positive T cells and also led to the activation of endogenous CD8-positive T cells in the spleen and lymph nodes. Taken together, these results indicate that the combined use of Meso- CAR-T and exosome inhibitors can improve CAR-T cell efficacy and the anti-tumor activity of endogenous CD8-positive T cells.

These findings suggest a new mechanism by which solid tumors resist CAR-T cells and implicate tumor exosomes as potential therapeutic targets for CAR-T cell therapy. Targeting exosome secretion may provide a new strategy for improving CAR-T cell therapy for solid tumors . Further study of the molecular composition of exosomes and their relationship with CAR-T cells will provide a better understanding of the function of CAR-T cells in solid tumors and guide the development of new strategies to reshape the tumor microenvironment and anti-tumor immunity, thereby effectively treating cancer patients.
Disclaimer: Shenzhen Cell Valley is committed to the research of cell and gene therapy, in order to promote emerging technologies and let more people know about the new development of biomedicine. The content of this article is only used for information exchange. This platform is neutral on the content, statements and opinions of the article, and does not represent the position and views of Shenzhen Cell Valley. The relevant information of this article shall not be used for diagnosis or treatment, can not substitute for professional medical opinion, the company website will not bear any responsibility. The final interpretation of the above statement belongs to the company website, this statement will apply to all the time shared articles, thank you for your cooperation! Copyright: The copyright of the article belongs to Shenzhen Cell Valley, and individuals are welcome to forward it to the circle of friends. Media or institutions, who will reprint it to other platforms in any form without authorization, will be regarded as infringement. If you need to reprint, please contact the email address: contact@rodael.com

